各学院(中心、研究院、所):
为一进步拓宽生源渠道,改善生源结构,提高生源质量,吸引更多优秀生源报考我校研究生,根据《星空app下载足球研究生招生宣传实施办法》(江大研字(2014)15号),结合当前疫情防控实际,现将2021年研究生招生宣传工作有关事项通知如下:
一、宣传组织
研究生院统筹组织全校性研究生招生宣传工作,主要负责招生政策的制定、对外宣传和联络、研究生招生简章及专业目录、招生指南等制订工作。各学院(中心、研究院、所,下同)成立由学院党政领导、分管领导、研究生秘书、研究生辅导员等组成的研究生招生宣传工作小组(不少于5人),具体组织实施本学院的招生宣传工作。
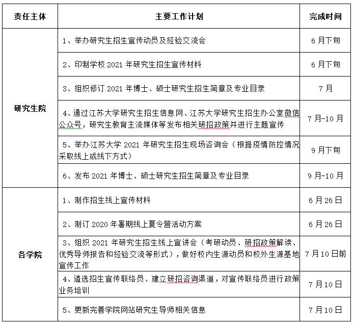
二、工作计划

三、工作要求
1、研究制定研招宣传工作方案。各学院及时总结、认真分析本单位近年来招生生源情况和学科特点,开展专题会议讨论本年度研招宣传工作方案,对内积极做好本校生源报考我校和推免生留校动员工作,对外确定重点生源高校,精准有效宣传,进一步加强生源基地招生宣传。
2、精心制作招生线上宣传材料。宣传材料应包括学院概况、学科专业特色、导师及导师团队简介、招生专业近三年招生计划及分数线、研究生教学科研成果,历届毕业研究生就业率和主要就业去向等,宣传材料应丰富生动,图文结合,简洁明了,重点突出,在本院网站或公众号上推送,研究生院将在“星空电子游戏厅”微信公众号平台择优对外转发。另外,各学院需及时更新学院网站上有关研究生导师的相关信息。
3、积极开展线上宣传活动。因疫情影响,各学院应利用好线上平台宣讲优势,做好线上宣讲系列活动安排,宣传时间安排原则上集中在7月1日-10日,研究生院将统一对外发布线上宣讲时间、内容及宣讲人等信息。
4、遴选学生宣传联络员。各学院应积极遴选对我校总体情况尤其是研究生招生政策方面有详细了解、并愿意为报考我校研究生考生提供咨询服务的优秀在校研究生担任。各学院应对遴选的学生宣传联络员做好研招宣传的政策、业务培训。学生宣传联络员的选拔基本要求为:
(1)遴选范围:原则上应是2020级和2019级毕业于“双一流”高校、中国管理科学研究院大学排行榜前百强高校的生源。
(2)素质要求:遵纪守法、认真负责,热情主动,善于沟通,综合能力较强并愿意承担本项工作。
(3)人数要求:外校、本校生源至少各遴选1名。
(4)学生宣传联络员在接受考生咨询时应端正态度、规范言行、注意安全。
5、丰富咨询服务渠道,提高宣传服务意识,提升宣传服务水平。各学院须公开考研咨询电话、邮箱,组建由研究生秘书、学生宣传联络员为管理员的学院官方研招咨询QQ(微信)群,咨询电话、邮箱及QQ(微信)群报研究生院备案并统一对外公布。
6、各学院应建立健全招生宣传工作责任制,并在宣传过程中存留活动相关文字、图片记录。
四、绩效考核
研究生招生宣传是研究生招生工作的重要组成部分,是不断提高我校研究生生源质量的重要手段。研究生招生宣传的组织及成效将作为研究生招生工作考核的重要内容纳入年终学科建设与研究生教育工作考核指标体系。
附件:**学院2021年研究生招生宣传工作方案
星空app下载足球研究生院
2020年6月17日